বাংলাদেশ জাতীয় তথ্য বাতায়ন
অফিসের ধরণ নির্বাচন করুন
স্বায়ত্তশাসিত
মন্ত্রণালয়
মন্ত্রণালয় বিভাগ
অধিদপ্তর / বিভাগ / এজেন্সী / সংস্থা
ব্যাংক / বীমা / আর্থিক প্রতিষ্ঠান
শিক্ষা প্রতিষ্ঠান
রেজাল্ট
প্রকল্প
প্রশিক্ষণ
সরকারি মাঠ পর্যায়ের অফিস
বিদেশী দূতাবাস/মিশন
বিভাগীয় পোর্টাল
জেলা পোর্টাল
জেলা পরিষদ পোর্টাল
সিটি কর্পোরেশন পোর্টাল
উপজেলা পোর্টাল
পৌরসভা পোর্টাল
ইউনিয়ন পোর্টাল
দেখুন
অনুসন্ধান
Thursday April 2026
হটলাইন
English
মেনু নির্বাচন করুন
আমাদের সম্পর্কে
অফিস সম্পর্কিত
এক নজরে
ভিশন ও মিশন
অর্জনসমূহ
সাম্প্রতিক কর্মকাণ্ড
ভবিষ্যৎ পরিকল্পনা
ঘটনাপুঞ্জ
জনবল
অফিস প্রধান
কর্মকর্তাগণ
প্রাক্তন অফিস প্রধানগণ
কর্মচারীবৃন্দ
সাংগঠনিক কাঠামো
তথ্য প্রদানকারী কর্মকর্তা
আমাদের সেবা
ডাউনলোড
বিভাগীয় আইন
বিভাগীয় বিধিমালা
পরিপত্র/নীতিমালা
গার্ডফাইল
সেবাসমূহ
সেবার তালিকা
সেবাকুঞ্জ
সিটিজেন চার্টার
কী সেবা কীভাবে পাবেন
প্রশিক্ষণ ও পরামর্শ
চলমান প্রশিক্ষণের তালিকা
প্রশিক্ষণের বিস্তারিত
প্রশিক্ষণ সংক্রান্ত পরামর্শ
পরিদর্শন
ইউনিয়ন অফিস পরিদশন
প্রকল্প পরিদর্শন
ঊর্ধ্বতন অফিস
বিভাগ/জেলা
বিভাগীয় কার্যালয়
জেলা কার্যালয়
মন্ত্রণালয়/ অধিদপ্তর
মন্ত্রণালয়/বিভাগ
অধিদপ্তর
ই-সেবা
জাতীয় ই-সেবা
নথি
ই-মোবাইল কোর্ট
ভূমি সেবা
বাংলাদেশ ফরম
সেবাকুঞ্জ
অনলাইন আবেদন
উত্তরাধিকার ক্যালকুলেটর
ই-বুক
ই-তথ্য কোষ
মোবাইল অ্যাপ
নথি (এনড্রয়েড ফোন)
নথি (আই ফোন)
বাংলাদেশ-ডিরেক্টরি (এনড্রয়েড)
বাংলাদেশ পর্যটন (এনড্রয়েড)
উত্তরাধিকার ক্যালকুলেটর (এনড্রয়েড)
গ্যালারি
গ্যালারি
ভিডিও গ্যালারি
ফটো গ্যালারি
প্রকল্প কর্মসূচি
১. এডিপিভূক্ত প্রকল্পসমূহ
১-১ অংশীদারিত্বমূলক পল্লী উন্নয়ন প্রকল্প-৩ (পিআরডিপি-৩)
১-২ পল্লী জীবিকায়ন প্রকল্প (পজীপ)-৩য় পর্যায়
১-৩ দারিদ্র্য বিমোচনের লক্ষ্যে পুষ্টি সমৃদ্ধ উচ্চমূল্যের অপ্রধান শস্য উৎপাদন ও বাজারজাতকরণ কর্মসূচি
১-৪ দরিদ্র মহিলাদের জন্য সমন্বিত পল্লী কর্মসংস্থান সহায়তা প্রকল্প (ইরেসপো)
১-৫ ইনিশিয়েটিভ ফর ডেভেলপমেন্ট, এমপাওয়ারমেন্ট, এওয়ারনেস এন্ড লাইভলিহুড প্রজেক্ট কুড়িগ্রাম (আইডিইএএল)
১-৬ উত্তরাঞ্চলের দরিদ্রদের কর্মসংস্থান নিশ্চিতকরণ প্রকল্প (দ্বিতীয় পর্যায়)
১-৭ সার্বিক গ্রাম উন্নয়ন কর্মসূচি (সিভিডিপি-৩য় পর্যায়)
১-৮ গাইবান্ধা সমন্বিত পল্লী দারিদ্র্য দূরীকরণ
২ অবলুপ্ত কিন্তু বিআরডিবি’র নিজস্ব ব্যবস্থাপনায় পরিচালিত প্রকল্প/কর্মসূচিসমূহ
২-১ পল্লী দারিদ্র্য বিমোচন কর্মসূচি (পদাবিক)
২-২ পল্লী প্রগতি প্রকল্প (পপ্রপ্র)
২-৩ উৎপাদনমুখী কর্মসংস্থান কর্মসূচি (পিইপি)
২-৪ সমন্বিত দারিদ্র্য বিমোচন কর্মসূচি (সদাবিক)
২-৫ গ্রামীণ মহিলাদের উৎপাদনমুখী কর্মসংস্থান ও সচেতনতা বৃদ্ধি কর্মসূচি (গ্রামউকসক)
২-৬ গ্রামীণ মহিলাদের জন্য উৎপাদনমুখী কর্মসংস্থান কর্মসূচি (গ্রামউক)
২-৭ দুর্যোগপূর্ণ এলাকায় দারিদ্র্য বিমোচনকল্পে বিশেষ বহুমুখী উন্নয়ন প্রকল্প (দুএদাবি)
২-৮ মহিলা বিত্তহীন কেন্দ্রীয় উন্নয়ন সমিতি (মবিকেউস)
২-৯ দুঃস্থ পরিবার উন্নয়ন সমিতি (দুপউস)
২-১০ প্রাথমিক স্বাস্থ্য পরিচর্যা প্রকল্প (ব্যান পিএইচ সি-০০৬)
৩ বিআরডিবি কর্তৃক বাস্তবায়িত অন্যান্য মন্ত্রণালয়ের প্রকল্প/কর্মসূচির বিবরণ
৩-১ অস্বচ্ছল মুক্তিযোদ্ধা ও তাঁদের পোষ্যদের প্রশিক্ষণ ও আত্মকর্মসংস্থান কর্মসূচি
৩-২ গুচ্ছ গ্রাম প্রকল্প
৩-৩ আদর্শ গ্রাম প্রকল্প-২
৩-৪ পার্বত্য চট্টগ্রাম সমন্বিত সমাজ উন্নয়ন প্রকল্প
যোগাযোগ
অফিস যোগাযোগ
ডাক যোগাযোগ
অনলাইন যোগাযোগ
যোগাযোগ ম্যাপ
যোগাযোগের ম্যাপ
কীভাবে যাবেন
মুজিববর্ষ
মুজিব শতবর্ষ
টাইমলাইন
বক্তব্য
স্বীকৃতি
ছবি ফটো সংরক্ষণাগার
শেখ মুজিবুর রহমান
লোগো
কর্মপরিকল্পনা
কার্যক্রম
ডিজিটাল প্লাটফর্মে মুজিব
অনলাইন প্রতিযোগিতা
অনলাইন প্রতিযোগিতার বিজয়ী
দ্বিমাত্রিক অ্যানিমেশন ভিডিও
অডিও বুক
বঙ্গবন্ধু ব্লগ
গুনিজনের চোখে বঙ্গবন্ধু
বঙ্গবন্ধু প্রতিদিন
ডিজিটাল কার্ড
বঙ্গবন্ধু সিজি
অনলাইন প্রচার
মিডিয়া/প্রেস
মতামত
মতামত
মতামত ও পরামর্শ
আরও
সংক্ষিপ্ত
উপজেলা পল্লী উন্নয়ন অফিস
এই কনটেন্টটি শেয়ার করতে ক্লিক করুন
আপনার মতামত প্রদান করুন
আপনার মতামত প্রদান করুন
আপনার নাম
নাম অবশ্যই দিতে হবে
আপনার ইমেইল
সঠিক ইমেইল দিন
আপনার যোগাযোগ নম্বর
সঠিক ফোন নম্বর দিন (যেমন 017XXXXXXXX)
আপনার মতামত
মতামত কমপক্ষে ২০ অক্ষরের হতে হবে
Attachment (jpg, jpeg, png, pdf • max 2 MB)
Invalid file. Allowed: JPG, JPEG, PNG, PDF up to 2MB
জমা দিন
সেবা এবং ধাপ
এডভান্সড অপশনগুলো দেখান
গ্রুপ অনুসারে
কিছুই না
শিরোনাম
পৃষ্ঠা আইটেম
১০
২০
৫০
১০০
নং
শিরোনাম
সেবার ধাপ
কার্যকলাপ
১
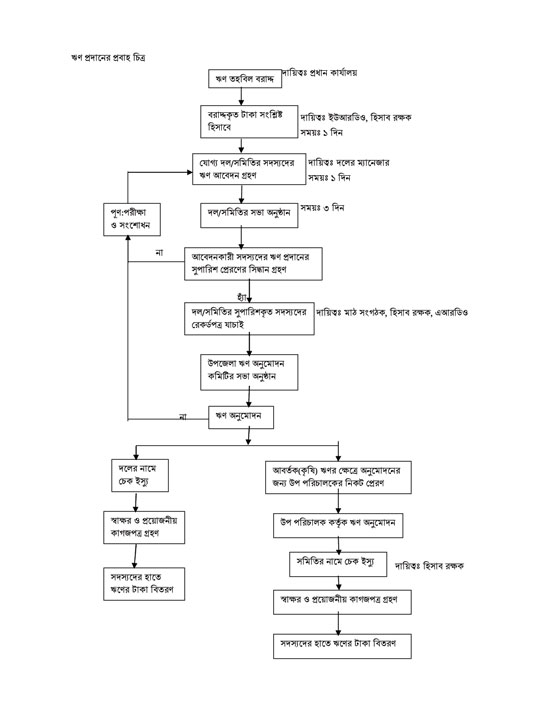
সদস্যদের মাঝেঋণ বিতরন
দেখুন
২
কৃষি ক্ষুদ্রঋণ প্রদান
দেখুন
৩
দল গঠন
দেখুন
১
পৃষ্ঠায় যান
আর্কাইভ দেখুন
প্রকাশিত দেখুন
দেখছেন ১ থেকে ৩ পর্যন্ত, মোট ৩ এন্ট্রি
এই কনটেন্টটি শেয়ার করতে ক্লিক করুন
আপনার মতামত প্রদান করুন
আপনার মতামত প্রদান করুন
আপনার নাম
নাম অবশ্যই দিতে হবে
আপনার ইমেইল
সঠিক ইমেইল দিন
আপনার যোগাযোগ নম্বর
সঠিক ফোন নম্বর দিন (যেমন 017XXXXXXXX)
আপনার মতামত
মতামত কমপক্ষে ২০ অক্ষরের হতে হবে
Attachment (jpg, jpeg, png, pdf • max 2 MB)
Invalid file. Allowed: JPG, JPEG, PNG, PDF up to 2MB
জমা দিন
এক্সেসিবিলিটি
ফন্ট বৃদ্ধি
ফন্ট হ্রাস
মনোক্রোম
ইনভার্ট
বড় কার্সর
লিঙ্ক হাইলাইট
শিরোনাম হাইলাইট
পড়ার গাইড
রিসেট
স্ক্রিন রিডার ডাউনলোড করুন
কন্টেন্টে চলে যান
এক্সেসিবিলিটি মেনুতে যান